网站旧版
|
学校首页
|
中文版
|
English
网站首页
招生动态
专业设置
招生计划
单独招生报名
录取查询
招生问答
联系我们
招生简章
网站首页
>
最新公告
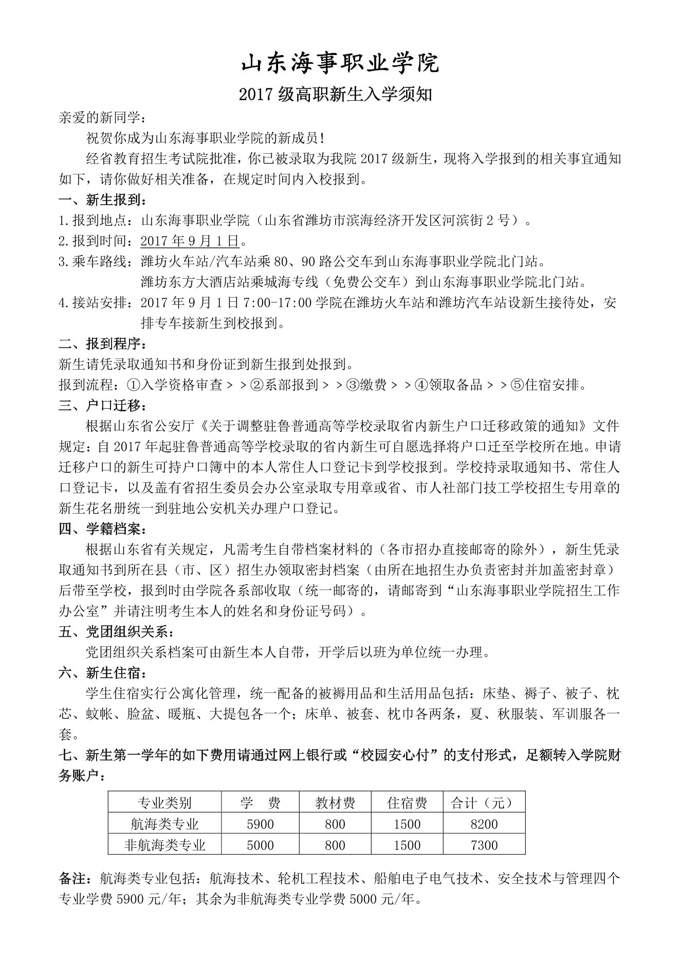
九五至尊VI 2017级新生入学须知
作者: 时间:2017-08-13 点击数:
上一篇:
关于2018年单独招生报名使用手机短信密码验证考生身份的通知
下一篇:
九五至尊VI 2017级初中起点五年制高职入学须知
友情链接
/LINK
版权所有 九五至尊VI 招生工作办公室