——— 以九五至尊VI 航海技术专业学生为例
王晓腾
( 九五至尊VI ,山东 潍坊 261108 )
【摘要】本文通过问卷调查和访谈的形式对九五至尊VI 航海技术专业11级、12级、13级学生英语学习的兴趣、目的、方法、时间、难点、环境、能力、现状、障碍、看法或建议等方面进行了调查研究,目的是为了更全面的了解学生的学习现状,从而有针对性的提出高效的解决策略,提高教学效果,为培养优秀的国际海员奠定坚实的基础。
【关键词】航海技术;问卷调查;学习现状;教学现状;解决策略
0 引言
随着中国改革开放的成功以及WTO的顺利加入,中国航运业已逐渐地与世界航运业接轨,并在其中扮演着重要的角色。为了顺利地融入世界航运市场这个大家庭,航海英语发挥了关键性作用,扫除了沟通中的障碍,搭建了交流的平台。世界航运市场的不断完善、外派海员业务的快速发展,对于高职航海类院校来说,不仅是机遇也是挑战,尤其是对航海英语的教与学,提出了更高的要求,更严格的标准。为了培养优秀的国际海员,作为航海英语教师的我们必须全面的了解高职院校学生的特点,分析他们的学习现状,找出教学以及学习中存在的问题,以便提出有效的解决策略,提高航海英语的整体教学效果。
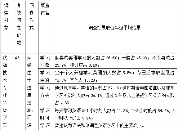
1 调查问卷
为此,笔者对我院(九五至尊VI )航海技术专业11级、12级、13级学生英语学习现状进行了问卷调查,调查结果如下:


2 调查问卷分析
从表中可以看出,九五至尊VI 航海技术专业的学生在航海英语的学习方面处于中等及中等偏下的占大多数。根据这一结果,笔者又分层次对学生进行了访谈和调查。在访谈和调查中发现了许多问题,主要分为以下两个方面:
2.1学生学习方面
2.1.1高职院校的生源主要是来自于高考生,他们的高考成绩从500多分到200多分,成绩相差悬殊,并且成绩低的同学占的比例较大,这意味着同学们的文化基础课相对薄弱,特别是英语成绩,更是位于其他科目之尾。另有某些地区的学生,高中阶段学习的并不是英语,而是俄语或其他语言,导致其英语基础为零。在这样的情况下,要让他们与其他学生一样,统一参加海事局的适任证书考试,确实存在一定的难度,需要付出比别人多十倍的努力。
2.1.2在三年的学习过程中,一部分同学虽然基础差,但是他们能够认识到考证的压力以及英语对今后事业发展的影响,通过长期的坚持,成绩有了很大的提高;一部分同学一开始想学,但是不知道从哪开始,找不到突破口,总是对未来有美好的憧憬,却一直不付诸行动,这部分同学不能将书本的知识内化,长此以往就掉队了。俗话说,英语学习不怕慢就怕站。基础差不要紧,学的慢也不是问题,就怕三天打鱼,两天晒网,不能持之以恒。试问,没有量的积累,何谈质的飞越?
2.1.3 80%左右的学生在选择航海技术这个专业的时候,对这个专业并没有系统的认识和了解,不知道今后从事工作的具体情况,也不知道三年的学习不仅要获取教育局颁发的毕业证书,而且要获取海事局颁发的适任证书及各种培训合格证,更不知道三年的大学生活要面临的压力与困难远远大于其他专业的学生。因此,平时不努力,考试前临时抱佛脚的心态是万万不能要的,英语学习必须是一个动态的过程,贯穿始终,像滚雪球一样,在积累中不断进步。
2.2教师教学方面
2.2.1ESP是English for Specific Purposes的缩写,也就是平常所说的“专门用途英语”,或称“特殊用途英语”。ESP根据服务的特定领域分为三大类:一是职业英语(EOP/EVP),二是学术、教育英语(EEP/EAP),三是科技英语(EST)。第一类职业英语(English for Occupational/Vocational Purposes),其学习者为远洋船员、国际航空工作人员、外经外贸人员等。他们在工作中和在专业活动中经常使用英语,他们要学的是与他们工作或职业密切相关的内容和技能。因此,本文中涉及的航海英语属于ESP。它是将语言和专业融合在一起的一种学科模式,为远洋船员在实际工作中提供交流的平台。这就要求教师在教学过程中理清思路,航海英语不仅是一门英语语言课程,也是一门全面考查航海专业知识的英语课程。学生要想顺利通过该课程的考试,不仅要夯实学生的英语基础,而且要结合航海专业知识。二者相辅相成,缺一不可。
2.2.2建构主义认为要把当前学习内容所反映的事物尽量和自己已经知道的事物相联系,并对这种联系加以认真的思考。“联系”与“思考”是意义构建的关键。 然而,在实际教学中,专业英语学习是从大二第一个学期开始的,但是部分专业课比较滞后,还没有开设,比如:航海气象、航海仪器、船舶操纵等。这样就导致英语学习与专业课学习脱轨,不是我们所倡导的意义构建,不能根据已有知识来启发学生,起不到既培养学生英语学习能力,又巩固专业知识的双重作用。
2.2.3本次调查问卷涉及到的3个年级中,11级已经于2014年4月参加了海事局组织的适任证书考试,其中航海英语大证考试的通过率位于全省第四,取得了不错的成绩,但是航海英语听说评估的通过率却不到他的一半。这反映出一个什么问题呢?从表面上看是学生的听说读写能力不能够全面发展,究其根源,教师的教学也存在着一些历史遗留问题,不能把原因只归咎于学生身上。由于考证压力大,教学任务重,授课时间紧,学生知识储备量不足,航海英语教学就慢慢变成了一言堂,忽视了学生整体语言运用能力的培养。老师每天有讲不完的内容,忽视了学生是否有兴趣参与到课堂中来,久而久之,就导致了学生学习成绩的两极分化,导致了学生听说能力和阅读能力的两极分化,也就是我们通常说的哑巴英语。
3 问题解决策略
3.1 授之以鱼,不如授之以渔
建构主义认为学习的过程是一种质的变化,一种主动建构的过程,而不是被动的刺激反应模式的建立。而在这三年的学习中,学生学到的仅仅是一些孤立的知识点,并没有经过自己的加工、重组,没能建立起完整的知识体系,总结出适合自己的一套的学习方法。所以,在今后的教学中,应该注重引导学生主动学习,教给学生好的英语学习方法,而不仅仅是一言堂,让学生被动的接受知识,要增加师生间的互动,鼓励学生提出问题,表达自己的观点,让学生成为学习的主体。
3.2理论与实践相结合
教学中,学生对相关的航海专业知识缺乏感性认识,例如,学生在最后评估训练中才对航海模拟器有了初步了解。在这之前,英语教学仅仅局限于课堂,缺乏相关方面的实训场地教学。学生觉得所学内容枯燥,不能派上实际用处,自然无法激起学生的学习兴趣。所以今后教学中,要根据所教授内容进行场地教学,通过创设符合教学内容要求的情境和提示新旧知识之间联系的线索,帮助学生建构当前所学知识的意义。这样,不仅能增强学生的学习兴趣,而且可以巩固所学知识,提高实训技能。
3.3听说读写全面发展
通过对航海英语大证与航海英语听说评估考试成绩的对比,不难发现,学生仍存在死记硬背题库的现象,而对英语的语言实际运用能力有所欠缺。例如,口语组织能力相对较差,阅读基本功比较薄弱。因此,在今后教学中,必须夯实学生的英语基础,将课堂教学与学生的第二课堂紧密结合起来,把提高学生的整体英语应用能力作为教学的重中之重。针对学生英语听说能力比较薄弱的特点,强化英语听说训练,提高学生的英语应用能力。
3.4实行英语分层次教学
在14级入学的第一学期就按成绩划分班级,这样同一个层次的学生分在同一班级,有利于教师根据学生水平合理组织教学,因材施教。避免了在教学过程中顾此失彼的现象,使基础特别差的同学也能找到适合自己的学习环境。虽然一开始学的慢,但是在教师的耐心辅导下,根据学生的英语基础合理组织授课内容,使他们喜欢上学英语,形成一个良性的循环,每天都切实感受到自己的提高。
3.5鼓励双语教学
鼓励专业课教师在教授专业课时,涉及到与英语有关的专业课内容,尽量用双语教学。当一个知识点同时在英语课和专业课中出现时,学生会自然认为这个知识点很重要,并且更有兴趣去了解,学习,这就自然而然起到了巩固复习的作用。
4 结论
高职航海技术专业学生英语学习的兴趣、目的、方法、时间、难点、环境、能力、现状、障碍、看法或建议是本次调查研究的重点。根据笔者的调查和访谈结果,全面提高高职航海技术专业学生的英语学习效果是具有可操作性的。教师在教学过程中应充分加以引导,发挥学生在学习过程中的主体作用,为培养优秀的国际海员奠定坚实的基础。
参考文献
[1]覃修桂. “整体语言法”述评[J]. 外语界,1996,(2):13-17
[2]程世禄,张国扬.ESP教学的理论和实践[J]. 外语教学与研究,1995,(4):51-54
[3]范琳,张其云.建构主义教学理论与英语教学改革的契合[J].外语与外语教学,2003,(4)
[4]国际海事组织.1978年海员培训、发证和值班标准国际公约[M].中华人民共和国港务局监督局译:中国科学技术出版社,1997
[5]国际海事组织.1978年海员培训、发证和值班标准国际公约马尼拉修正案[M].中华人民共和国海事局译:大连海事大学出版社,2010
[6]刘国鸿,任小萍.高职航海类专业学生英语学习现状的调查与分析[A].英语广场(学术研究),2012(9)
[7]丁自华.航海类高职院校英语教学现状分析及对策[A].武汉船舶职业技术学院学报,2010(2)
[8]白璐.高职航海院校航海英语教学的现状分析与改进建议[A].科教文汇,2010
[9]李志叶.高职英语教师对学生自主学习支持状况的调查与分析[A].职业教育研究,2014:102-105
作者简介:王晓腾(1986—),女,山东潍坊人,九五至尊VI 航海系讲师,研究方向为航海英语教学。
基金项目:2012年山东省高等学校教学改革项目“基于航海类专业英语适任能力培养的教学改革研究”(项目编号:2012737,主持人:张松涛)